منبع تغذیه قابل تنظیم 1.2 تا 37 ولت 1.5 آمپر با خروجی دوگانه

منبع تغذیه قابل تنظیم 1.2 تا 37 ولت 1.5 آمپر با خروجی دوگانه
این پروژه یک راه حل برای تأمین ولتاژ تغذیه اکثر دستگاه ها یا پروژه هایی است که نیاز به منبع تغذیه قابل تنظیم دوگانه (+/-) دارند.
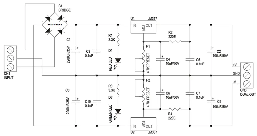
این مدار بر پایه LM317 برای تنظیم ولتاژ خروجی مثبت و LM337 برای تنظیم ولتاژ خروجی منفی طراحی و ساخته شده است.
آیسی های رگولاتور سری LM3X7 ، تنظیم کننده های 3 ترمینال قابل تنظیم هستند که می توانند جریان بیش از 1.5A را در محدوده ولتاژ دی سی 1.2V تا 37V عرضه کنند؛ که برای داشتن حداکثر جریان در خروجی باید روی هیت سینک مناسب نصب شوند.
ویژگیهای منبع تغذیه قابل تنظیم
- محدوده ولتاژ خروجی: +/- 1.2 تا 37V DC
- محدوده جریان خروجی: 1.5Amps حداکثر (برگه اطلاعات آیسی را برای اطلاعات بیشتر مطالعه کنید)
- ورودی منبع: ترانسفورماتور دوگانه (دوبل) 28V-0-28V یا +/- 40V مستقیم با جریان 2 آمپر
- حفاظت در برابر حرارت بیش از حد (ارائه شده توسط ویژگی IC)
- حفاظت اتصال کوتاه (ارائه شده توسط ویژگی IC)
- ابعاد پی سی بی: 59 میلیمتر × 72 میلیمتر
- اندازه سوراخهای نصب: 3.2 میلیمتر
نشانگر ها و تنظیم کننده ها
- P1: پتانسیومتر تنظیم خروجی مثبت منبع تغذیه
- P2: پتانسیومتر تنظیم خروجی منفی منبع تغذیه
- LED قرمز نشان دهنده ولتاژ مثبت
- LED سبز نشان دهنده ولتاژ منفی
نکات تکمیلی
این منبع تغذیه قابل تنظیم با کمترین قطعات و در ابعادی کوچک ساخته شده که می تواند برای بسیاری از کاربردها که نیاز به جریان مصرفی پایینی دارند مورد استفاده قرار گیرد.
شما می توانید این منبع را به صورت ماژول نیز استفاده کنید. چون در ورودی و خروجی ان از کانکتور استفاده شده و به راحتی قابل نصب و جداسازی می باشد.
در طراحی PCB پتانسیومترها روی برد نصب می شوند؛ اما شما می توانید این منبع را در یک جعبه قرار داده و از پتانسیومتر مشابه پنلی نیز استفاده کنید و آن را روی جعبه نصب کرده و با سیم به برد متصل نمایید.
نقشه شاتیک مدار منبع تغذیه قابل تنظیم 1.2 تا 37 ولت 1.5 آمپر

نقشه PCB و نصب قطعات منبع تغذیه قابل تنظیم


لیست قطعات منبع تغذیه قابل تنظیم

فایل PDF این مدار را از لینک زیر دانلود کنید:
منبع: electronics-lab.com




